淮安:18505218550
常州:18118028216
淮安地址:淮安市清江浦区颐高广场3号楼工程917室
常州地址:常州市钟楼区怀德南路55号泰盈八千里5-8创新工场二楼
智能制造是制造强国建设的主攻方向,其发展程度直接关乎我国制造业质量水平。发展智能制造对于巩固实体经济根基、建成现代产业体系、实现新型工业化具有重要作用。
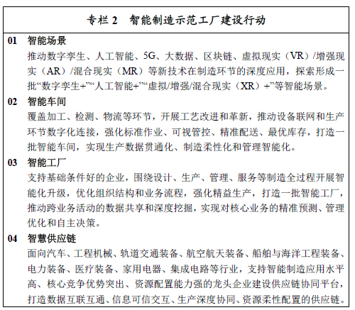
前不久,工业和信息化部、国家发展和改革委员会等部门联合发布了《“十四五”智能制造发展规划》(以下简称《规划》),旨在加快推动我国智能制造发展进程。 《规划》指出: 到2025年,规模以上制造业企业大部分实现数字化网络化,重点行业骨干企业初步应用智能化; 到2035年,规模以上制造业企业全面普及数字化网络化,重点行业骨干企业基本实现智能化。 以下为《规划》重点内容解读: -01- 智能制造现状与形势 -02- 发展路径和目标 到2025年的主要目标为: 一是转型升级成效显著,70%的规模以上制造业企业基本实现数字化网络化,建成500个以上引领行业发展的智能制造示范工厂。 二是供给能力明显增强,智能制造装备和工业软件市场满足率分别超过70%和50%,培育150家以上专业水平高、服务能力强的系统解决方案供应商。 三是基础支撑更加坚实,建设一批智能制造创新载体和公共服务平台。构建适应智能制造发展的标准体系和网络基础设施,完成200项以上国家、行业标准的制修订,建成120个以上具有行业和区域影响力的工业互联网平台。 -03- 重点任务 《规划》紧扣智能制造发展生态的构建,从创新、应用、供给和支撑4个方面,提出了“十四五”推动智能制造发展的主要任务: 加快系统创新,增强融合发展新动能。 强化科技创新引领作用,推动跨学科、跨领域融合创新,打好关键核心技术和系统集成技术攻坚战,构建完善创新网络,持续提升创新效能。 深化推广应用,开拓转型升级新路径。 聚焦企业、行业、区域转型升级需要,围绕车间、工厂、供应链构建智能制造系统,开展多场景、全链条、多层次应用示范,培育推广智能制造新模式。 图片引用自《规划》 加强自主供给,壮大产业体系新优势。 依托强大国内市场,加快发展装备、软件和系统解决方案,培育发展智能制造新兴产业,加速提升供给体系适配性,引领带动产业体系优化升级。 图片引用自《规划》 夯实基础支撑,构筑智能制造新保障。 瞄准智能制造发展趋势,健全完善标准、信息基础设施、安全保障等发展基础,着力构建完备可靠、先进适用、安全自主的支撑体系。 -04- 保障措施 为确保各项目标和重点任务的顺利实施,《规划》提出了四个方面的保障措施: 一是强化统筹协调,加强部门协同和央地协作,充分发挥专家、研究机构和智库作用等,鼓励企业结合自身实际加快实施智能制造,形成系统推进工作格局。 二是加大财政金融支持,加强国家科技重大专项等对智能制造领域的投入,鼓励产业基金、社会资本加大投资,积极拓宽企业融资渠道。 三是提升公共服务能力,鼓励各方建设智能制造公共服务平台,支持第三方机构开展智能制造能力成熟度评估,研究发布行业和区域智能制造发展指数。 四是深化开放合作,加强国际交流和知识产权保护,推动智能制造装备、软件、标准和解决方案“走出去”。









